Skip to content
MagicCode
Search
K
Main Navigation
🏡Home
📚 Category
📦Archives
🔖Tags
ℹ️About
Appearance
Return to top
文章摘要
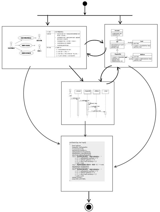
项目开发之UML之初识
2015-07-11 21:27
UML
项目开发之UML之初识
转换自:
https://www.cnblogs.com/atwind/p/4639368.html